1.奶牛的体型外貌鉴定
(1) 外貌评定的重要性和评定方法:搞好奶牛饲养的目的是为了获取最大的经济效益,要达到此目的,一是提高奶牛生产性能,二是提高奶牛健康水平和延长利用年限。奶牛的体型不仅与其健康水平和利用年限紧密相关,而且决定着本身的生产能力和生产潜力。对奶牛进行体型外貌评定,可以把优秀的奶牛选出来作种用,为评价奶牛经济价值提供科学依据,有助于培育高产、健康、耐用、乳房结构好并且适应机械挤奶的优质牛群。
(2) 奶牛体型外貌线性评定:奶牛体型外貌评定的方法有多种,现在国内外主要推行奶牛体型外貌线性评定法,该方法1980年由美国创立,我国于1987年开始引进这种评定方法,1994年颁布了中国荷斯坦牛体型外貌线性评定标准。
1)采用线性评定有4个优点:
①该方法对所有性状都是单个评分,而不是根据印象,将多个性状结合在一起评分,所以互相干扰少,也方便根据不同性状进行选种。
②该方法是根据奶牛的生物学特性进行的,只记录性状的表现状况,而不是与理想的体型进行比较,所以客观性强,有利于公母牛之间的选配。
③评定采用可度量的数字评分,准确而直观。
④评分可以借助于计算机软件,对评定的数据连续进行尺度分析和混合模型评估,可以提高根据体型外貌进行选种的科学性。
2)种类:用奶牛体型外貌线性评定法进行评定时,通常是根据对奶牛生产、经济效益以及对生产性能作用的程度,将评定的性状分成主要性状、次要性状和管理性状三类。
①主要性状:指具有较高的经济价值、变异范围较大且可作为选择对象的性状。一般有15个,即体高(十字部高)、体深、胸宽、乳用性(棱角性)、尻角度、尻宽、后肢侧视、蹄角度、前房附着、后房高度、后房宽度、乳房悬垂(悬韧带)、乳房深度、乳头长度、乳头后望(乳头位置)。这些性状是体型外貌线性评定时必须评定的。
②次要性状:指在试验或研究时采用,以便取得更多判断信息的性状。一般有14个,即前躯相对高度、肩、背、尾根、阴门角度、后肢踏位、后肢后望、系部、蹄尖、动作灵敏度、前房长度、乳房匀称性、乳头侧望、尻长。这些性状在体型外貌线性评定时可以评定,也可以不评定。
③管理性状:指与生产管理、机械化挤奶以及奶牛本身的使用寿命密切相关的一些性状,分主要管理性状和次要管理性状。主要管理性状有4个,即行为气质、挤奶速度、乳房炎抗性、繁殖性能;次要管理性状有3个,即乳房浮肿、健康状态、产犊难易。这些性状可在评定时列入了解和参考范围。
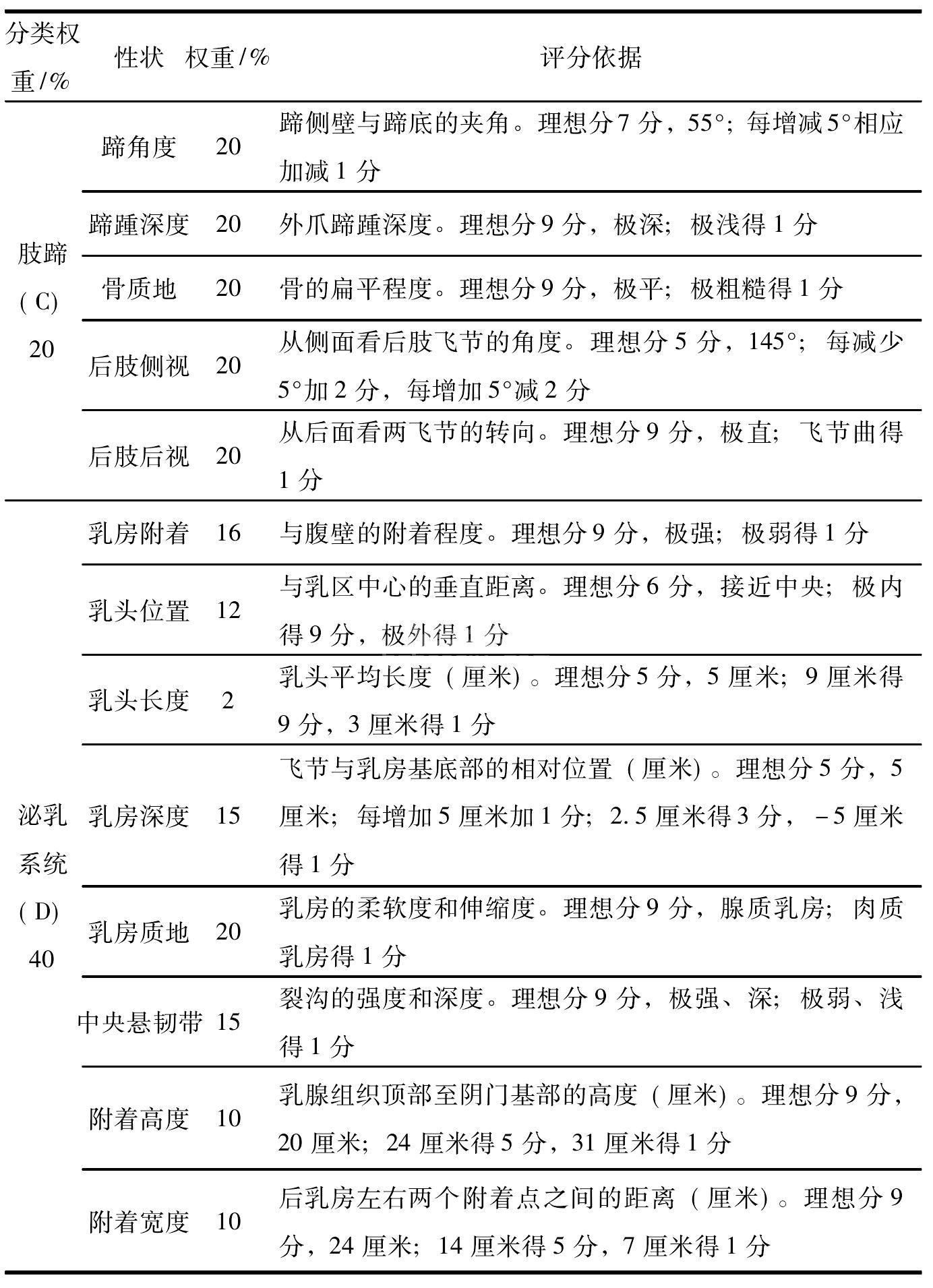
3)评定方法:目前多采用9分制的评定方法,即每个性状的最高分为9分。对于母牛,评定性状分5大块,分别为结构容量、尻部、肢蹄、泌乳系统、乳用特征。公牛的评定,除泌乳系统外,其他跟母牛相近。母牛的评定性状及评分标准见表4.1。
表4.1 荷斯坦母牛线性外貌评分表(9分制)

续表

续表

注:加权综合得分(百分制)=(18%A+10%B+20%C+40%D+12%E)× 100/9
(3)注意事项:
1)奶牛体型线性外貌评定主要适用于母牛,但也可用于公牛。母牛一般在1~4个泌乳期进行评定。每个泌乳期在泌乳60~150天时,各评定一次。为了提高评定的准确性,最理想的评定个体,应处于头胎产犊后90~120天,患病以及6岁以上的母牛不作评定。公牛评定年龄不低于18月龄,但如果发育未完全,则可推迟一年再作评定,一般为2~5岁,每年各评定一次。
2)奶牛的体型外貌评定主要用目测方法。对公牛可全用目测,而对母牛的体尺指标的性状,需要测量或手触摸估测,以对牛体这些部位和整体进行评定。
3)评定时,应使评定的牛自然站在宽广而平坦的场地上。首先,评定者站在距牛5~8米远的地方,进行整体的观察,对整个畜体环视一周,把握牛体的轮廓。然后根据每个评定性状的观察部位进行评定。评定头部要注意头的大小、形状以及头部与整体的比例关系,同时要观察鼻镜、眼、角、耳、额等部位的特征,母牛不得有雄相。评定颈部,要注意头与颈、颈与肩的结合,结合处不宜有明显凹陷。评定躯干部要特别注意胸部、腹部、背腰、尻部有无明显的缺陷,乳房及生殖器官发育是否匀称,母牛有无副乳头、瞎乳头、小乳头,公牛有无隐睾等。评定四肢要注意四肢的姿势与步样是否协调,正确的姿势是:从前面看,前肢应遮住后肢,前蹄和后蹄的连线与体躯中轴平行。从总体观察,应注意体型发育是否均匀,并要考虑牛的皮肤及被毛情况。全身皮肤及被毛与品种特性有关,奶牛皮肤应薄而富有弹性,被毛细、平整且具光泽。最后再对奶牛作一个总体的印象评分(与理想模型相比较)。
4)评定母牛时,先不要考虑是哪个公牛的女儿,要等评定完毕,再对照系谱。评定公牛时,要特别注意公牛的肢蹄、睾丸发育是否正常,有无明显的缺陷。
5)在评定时,还要注意不要把由非遗传性疾病、环境等外来因素引起的伤残与遗传性缺陷混淆。
2.奶牛良种登记
良种登记是建立奶牛良种繁育体系的一项基础性工作,也是一项重要的育种措施,通过良种登记,客观、公正地测定奶牛生产性能,评定体型外貌、健康状况,查清血缘关系,并准确、完整地记录,建立档案,可以为奶牛育种工作提供可靠的依据,对纯化品种、加快育种进程、记载牛群情况都十分重要,也为饲养者选种选配、正确地和最大效能地利用这些良种牛提供了必要的依据。
(1)国内外奶牛良种登记的基本情况:发达国家90%以上的奶牛都进行了品种登记,60%以上的奶牛进行了良种登记,完整的记录系统为奶牛育种提供了根本保证。加拿大从1955年开始实施奶牛记录系统,加拿大政府一直为奶牛记录系统及奶牛的遗传评估提供主要的财政支持,每年进行新登记的奶牛超过26万头,现在加拿大拥有世界上遗传水平最高的奶牛群,这主要归功于奶牛记录系统及遗传评估的应用。1953年,美国启动了奶牛群体遗传改良计划(DHIP)。据统计,在1989~1998年的10年间,美国牛奶总产量年均递增率超过9%,奶牛存栏头数年均递减率超过9%,而平均产奶量年均递增率却超过20%。1950年,以荷兰为主的欧洲各国开始实施奶牛群体改良计划,进行奶牛品种登记、良种登记,使奶牛各项指标到2001年均高于美国和加拿大。荷兰从20世纪50年代起,就开始将计算机技术应用于奶牛的信息管理,其奶牛信息管理软件(IRIS)一直保持着世界先进水平。
我国育种工作组织成立于20世纪70~80年代,我国原荷斯坦奶牛育种协作组在1974年制定了《良种登记暂行办法》(以下简称《办法》)并多次出版了《奶牛良种登记簿》,对我国荷斯坦奶牛的育种工作的进展起到了积极的作用。依据《办法》规定,只有满足良种条件的公、母牛才能申请登记,并经有关专业机构审查批准才准予登记。对已登记的公、母牛颁发良种登记号、良种证书及良种牛的登记牌,并定期公布。但在经济转型期,奶牛良种登记工作曾一度中断。由于目前没有全面开展品种登记或良种登记,育种工作不系统,缺乏第三方的测定记录,奶牛存栏数、产奶总量、平均单产等数据都是靠人工抽样调查估算而来的,缺乏可靠性,得不到国际的认可。近几年,随着育种工作的重要性日益突出,各地开始认识到奶牛良种登记的重要性,育种协会正在强化其领导管理的职能,进一步研究操作规程,恢复和完善该项登记制度。2004年2月27日,每4年一届的世界荷斯坦联盟大会在巴黎召开。中国奶业协会代表中国加入世界荷斯坦联盟(WHFF),为加强我国与国际奶牛繁育技术先进国家的交流与合作,开辟了新的渠道。通过WHFF组织,加强技术交流和信息共享,有利于我国奶牛的育种和良种登记、注册工作的快速发展。
(2)实施奶牛良种登记的具体措施:
1)组织形式:我国奶牛育种协会为全国奶牛业发展作出了巨大的贡献。奶牛的良种登记工作必须得到政府的强有力的支持,在奶牛育种协会统一组织下,以全国各大农业高校和畜牧研究所为技术依托单位,以家畜繁育站为具体实施单位,有计划、有步骤地实施奶牛良种登记,使我国奶牛群体水平尽快接近世界一流水平。有了良好稳定的育种组织,才能结合实际情况制定育种方向、目标和措施,及时进行总结,做好奶牛的良种登记这项工作。育种组织要做到换人不换岗,这样才能对基层牛场的育种工作起推动和保证作用,使育种工作保持长期性和连续性。用长远观点和战略性眼光看待奶牛良种登记,设立奶牛良种登记的专项基金,各级政府部门对良种登记工作应给予支持,在奶牛育种组织的统一协调指导下,密切配合,不能各行其是。
2)技术方面:
① 数据收集:建立奶牛系谱档案,到现场收集有关的原始资料。个体信息包括奶牛的牛号、父号、母号、祖父号、祖母号、外祖父号、外祖母号、女儿号,以及奶牛的品系、产地、现所在地等基本资料。良种登记收集的数据还包括奶牛生产性能测定数据、体型外貌评分、繁殖记录、遗传评估和后裔测定结果等方面的数据。生产性能测定的数据来源于DHI。
② 体型外貌评分:对奶牛的体躯结构、尻部、肢蹄、乳房、乳用特征采用线性评定方法;奶牛育种组织提供遗传评估和后裔测定的结果。这些资料的录入使人们对奶牛系谱和生产性能有了详细的了解,利于作出正确的判断,对指导生产、管理和选种选育工作都十分重要。为了准确掌握奶牛的外观特征,可用数码相机给每头牛拍照,照片的编号和牛只的编号应是一一对应的,通过数据线将照片导入软件的数据库中存储,以便随时调用。
③数据处理:育种组织机构要对收集来的原始资料进行计算处理。在生产性能方面,对DHI测得的数据进行处理,将实际产奶量校正为305天产奶量,根据乳脂率将实际产奶量校正为4%标准的乳脂乳量,计算出乳脂量和乳蛋白量,通过各胎次的奶量计算出其终生产奶量,计算出经济校正乳量等。在遗传评估方面,对优秀种公牛、母牛的女儿数及其生产性能的数据进行分析,通过后裔测定的数据,采用BLUP(最佳线性无偏预测)等方法估计奶牛的育种值和可信度(repeatability),通过统计分析计算出其预期遗传传递力,包括预期遗传产奶量、乳脂率预期遗传传递力、乳脂量预期遗传传递力、乳蛋白率预期遗传传递力、乳蛋白量预期遗传传递力、预期体型遗传传递力、综合性能指数等。将计算处理数据得到的各种指标的最终结果输入良种登记软件,根据这些结果对登记的奶牛可按所需要的指标进行排序,排序可在一个牛场内部进行,也可在市、省、全国等范围内进行。
④形成报表:将生产性能优良、体型外貌上佳、符合良种标准的奶牛登记造册,形成报表。打印报表可以是纸介的形式,即奶牛良种登记册(herdbook);也可以将报表以电子版的形式在互联网上公布。育种机构一般每半年通过互联网公布一次排名,同时还提供一定的网上查询功能。这样不管是企业还是个体养殖户都可以上网了解已经公布的牛只情况,根据自己的需要在网上查询有关资料,便于牛只买卖。通过报表可以更加详细地了解奶牛的情况,有利于进行奶牛的选种选配及恰当地使用优秀种公牛。
3.奶牛的选配
(1)选配的意义和原则:
1)意义:选配是奶牛选种工作的继续,它是在明确育种目的的基础上决定公、母牛之间的交配,以便将双亲优良性状的基因结合在一起,以期获得理想的后代或创造和培育出优秀的种公牛和种母牛。实践证明,正确地选配不仅可以巩固选种的效果,而且可以提高选种效率。选配效果决定于所选配公、母牛的品质及其遗传性能。种公牛的价值不仅决定于它本身的遗传品质,而且决定于它与母牛群遗传性的结合。为了改进选配效果,必须注意所选配的奶牛要适合它所在地区的自然生态、社会经济条件。
选配方向应根据牛群的结构、品种、每头奶牛的来源及其优缺点来制定,如产奶量的高低,乳中脂肪和蛋白质含量等。选配方向确定之后,要特别注意选配方向的长期性和稳定性,克服短期行为和盲目性。
2)原则:种公牛对牛群的影响较大,所以,选配用的种公牛,其品质必须高于母牛群;同时,选配必须在深刻分析以往选配效果的基础上进行,包括公、母牛的后裔测定。公、母牛的配种年龄对后代影响较大,应尽量避免幼龄、老龄牛的配种所造成的生活力弱、生产性能较低、遗传不稳定等缺点,选择青年或壮年母牛与壮年公牛交配最好。选配还必须根据公牛和母牛之间的亲缘关系,不断进行修整和完善,防止无意义的近亲交配,牛群近交系数应控制在6.25%以下。
(2)选配方式:
1)同质选配:同质选配就是选用体型外貌和生产性能相近,且来源相似的优秀公、母牛进行交配。同质选配的原则是好的配好的,产生更好的后代。其目的是增加群体中纯合基因型频率,保持和固定优良性状,以期获得相似的优秀后代。
同质选配多在杂交育种的后期阶段,整顿牛群外貌、生产性能的参差不齐,增加遗传稳定性时采用。另外,在原有品种牛群中建立某种品系或巩固和发展某一优良性状,如乳蛋白率高的性状,也实行同质选配。但是,同质选配决不允许所选的公、母牛有共同的缺点,因为这样的选配,将会使缺点更加巩固。
2)异质选配:异质选配也就是利用体型外貌和生产性能不同的公、母牛进行交配。其目的是获得兼有双亲不同优点的后代,或用一个亲本的优点去纠正另一亲本的缺点。因此,异质选配可以丰富和改变遗传结构,改良和提高后代的体型外貌、生活力、适应性和生产性能。例如,可以选择产奶量多的品种与具有乳脂率高的品种进行选配,以期获得产奶量多、乳脂率高的优良后代;再如使用背腰平直的公牛与背腰凹陷的母牛交配,以纠正母牛后代背腰凹陷的缺点。异质选配时存在性状分离与重组现象,出现后代不一致,既有优秀的个体,又有不理想的个体。因此,必须进行严格的选择与淘汰。
同质选配和异质选配是相对的,二者在生产实践中是互为条件、相辅相成的。长期的同质选配可增加群体中遗传性稳定的优良个体,为异质选配提供良好的基础;而异质选配中创造的新品种或优秀后代,应及时转入同质选配,使新获得的优良性状得以巩固。所以,同质选配和异质选配是不能截然分开的,而且只有将两者密切配合,交替使用,才能不断提高和巩固整个牛群的品质。
3)亲缘选配:亲缘选配是指根据交配双方的亲缘关系远近来安排交配组合,以期巩固优良性状、提高牛群质量的选配方式。亲缘选配与近亲交配是两个概念。亲缘选配的个体拥有共同祖先,而近亲交配是指交配双方到共同祖先的总代数不超过6代。所生子女近交系数大于或等于3.125%的属于近亲交配。
亲缘选配的效果:一是固定优良性状,亲缘选配可以增加纯合基因型的比例,使优良性状在后代中得到巩固,这在品种的育成阶段具有重要意义。二是淘汰有害性状,往往有害基因是隐性的,通过近交可使之纯合而暴露,以便及早将其有害性状的个体淘汰。三是保持优良祖先的血统,牛群中若出现特别优秀的个体,可采用近亲交配的方式来保留它们的血统。亲子、全同胞间交配,其近交系数可高达25%,采用时应慎重。
亲缘选配应注意的问题:一是亲缘选配不能滥用,只有最杰出的个体,为巩固和发展其优良特性才采用,对一般种牛不采用,运用不当会引起后代生活力、繁殖力和生产能力衰退。二是优良种牛的配偶也必须具备相近的品质,同时没有相同的缺点,才能进行亲缘选配。三是在近交后代中,必须逐代实行严格地选择和淘汰,筛选掉有害基因,这对种公牛尤为重要。四是注意控制亲缘程度,保留一定数量的种公牛,研究证明,近交系数在12.5%以下对生产性能的影响不显著,因此,在生产场中近交系数不能超过6.25%。五是加强饲养管理,保持亲本和后代的强壮体质。
(3)选配方案与计划:
1)选配方案:在生产实践中,常采用以下的选配方案和计划。
①个体选配:多在育种场进行。这种方式每头母牛都按自己的特点与最优秀的种公牛进行交配。所以为了实现选配计划,必须很好地了解个体的特性、来源、外貌和生产性能,同时要了解其过去的选配效果。在这样的选配中获得优良的公牛比母牛更为重要。
②群体选配:本质是根据母牛群的特点来选择两头以上种公牛,以一头为主,其他为辅。这种选配方式多应用于非育种场或人工授精站。
③个体群体选配:要求把母牛根据其来源、外貌特点和生产性能进行分群,每群选择比该牛群优良的种公牛进行交配。这种选配可应用于育种场或人工授精站。
总之,任何一种选配方式种公牛的品质必须高于母牛。
2)选配计划:选配计划的制订应在研究牛群中每头母牛以往选配效果的基础上,进一步分析每头牛的特性之后进行。如果过去的选配效果良好,即可采用重复选配;对已证明过去选配效果不理想的个体,要及时进行适当调整;对没有交配过的母牛,可参照同胞姊妹和半同胞姊妹的选配方案进行,也可作为初配母牛进行选配。
选配计划通常按表4.2的格式进行编制。
表4.2 乳牛的选配计划

选配计划必须严格执行。为了使选配计划落到实处,主管育种工作者必须定期进行检查,发现问题要及时解决,以便使选配计划顺利进行。