动物医生
您的位置: 宠物医生 > 猪病防治 >

猪的免疫知识及预防保健

浏览(72)

 本文包括内容:1免疫的基本功能;2 抗原与抗体;3 人工主动免疫;4 免疫抑制;5 疫苗使用注意事项;6 使用疫苗的过敏反应及其处理;7 猪的免疫程序;8 影响疫苗免疫效果的因素;9 加强药物保健,提高猪群免疫力;10 科学的药物防控方法(种猪的药物保健程序、育肥猪的药物保健程序、疾病治疗推荐方案)

控制传染病的流行是养猪生产者关心的头等大事,而掌握养猪的免疫基础知识,制定可行的免疫程序,定期搞好药物保健,是控制传染病流行的主要措施。

1 免疫的基本功能

  1.1抵抗感染

动物生活在各式各样微生物的包围之中,每天有成千上万的微生物通过消化道、呼吸道、皮肤和粘膜进入到动物体内,机体获悉(识别)此种外“敌”入侵的信息后,就能立刻组织非特异性免疫和特异性免疫与之斗争,并予以歼灭。免疫功能正常时,能充分发挥对病原微生物的抵抗力。

  1.2 自身稳定

在新陈代谢中,每天都有大量的细胞衰老死亡,这些失去了功能的细胞积累在体内,必然会影响正常细胞的活动。免疫系统的第二个功能就是消除这些废物,保持机体正常细胞的生理活动。

  1.3 免疫监视

动物最危险的敌人来自自身正常细胞在化学的、物理的和病毒等致癌因素的诱导下可以变为肿瘤细胞。免疫的第三个重要功能就是严密监视这些肿瘤细胞的出现,一旦出现就立即予以识别,并调动免疫系统在其尚未发展之前将其歼灭。

2 抗原与抗体

凡是能刺激机体产生抗体和致敏淋巴细胞,并能与之结合引起特异性免疫反应的物质称抗原。在养猪生产中,我们使用的各种疫苗,如猪瘟疫苗、猪伪狂犬病疫苗等都是抗原,其主要的作用是刺激机体产生抗体。

抗体是在抗原的刺激下产生,并能与之特异性结合的免疫球蛋白。母猪分泌的乳汁中含有许多种类的免疫球蛋白,所以仔猪生下后一定要让其吃好初乳,直接接受母源抗体,产生抵抗多种疾病的抗体。

  3 人工主动免疫

动物机体对病原体的免疫力可分为先天性免疫和获得性免疫两种。获得性免疫又分为主动免疫和被动免疫,二者又有天然的、人工的之分。其中人工主动免疫—–接种免疫疫苗使动物获得对某一传染病的抵抗力。在我们养猪生产中,猪的有些疫病难以诊断,也难以治疗,但通过常规防疫措施可以加以控制和扑灭。例如:猪瘟、猪伪狂犬病等疫病,通过接种疫苗,使猪群获得抗体,自身产生抵抗力,控制和预防这些疾病的发生和流行。

  4 免疫抑制

免疫抑制是指猪只在一些疾病如:蓝耳病病毒、圆环病毒、猪瘟病毒、支原体等和霉菌毒素等其他原因作用下,机体免疫系统受到影响,影响机体了抗体的生成,影响机体各种淋巴因子及生物活性物质的释放,影响机体巨噬细胞及各种免疫相关细胞的活性,导致机体抗病能力差,免疫力下降,机体出于亚健康状态。

  5 疫苗使用注意事项

1)疫苗一定要按照疫苗生产厂家的说明运输、保存、使用。

2)免疫做到消毒严格,部位准确,正确操作,免疫率100%。

3)注射疫苗时,尽量不要把两种或两种以上的疫苗同时注射,每种疫苗注射时间间隔至少5~7 d。

4)注射疫苗时,一定要细心登记批号、有效期、厂家、注射头数、剂量等内容。过期疫苗严禁使用。

5)注射疫苗的针头,要适当长、垂直操作,不要注射在脂肪层。最好一头猪用1个消毒好的针头。

6)注射半小时至1 h内观察是否有疫苗反应,若出现疫苗反应,及进肌肉注射肾上腺素。

7)有些疫苗注射完,若出现低烧或采食量下降,属于正常现象,1~2 d可自行康复。

8)坚持“预防为主,治疗为辅”的方针,做好消毒、饲养管理工作,使疫苗起到最好的免疫效果。

6 使用疫苗的过敏反应及其处理

在养猪生产中,随着猪疫苗接种种类和次数的增多,因注射疫苗而发生的过敏反应屡见不鲜,严重的因过敏性休克救治不及时而猝死,造成经济损失。

猪疫苗反应是抗原-抗体反应所致的一种急性疾病,在生产中,以注射猪瘟活疫苗,较容易引起过敏反应。针对这种情况,我们经验是:在注射疫苗时,要做随机抽样测试。即从同批猪(指年龄相仿,体重相近,来源相同或相近)中抽取一定数量猪只8~10头,先进行疫苗注射。注射完毕,观察30~60 min没发现异常时,在给大批猪只进行接种。疫苗过敏的症状一般为呕吐、肌肉颤抖、呼吸加剧、卧地等症状,有的发生暂时性休克。因此对疫苗过敏现象处理一定要及时,否则会导致死亡。发生过敏时,用肾上腺皮质激素类药,如地塞米松,进行肌肉注射,效果特别好。

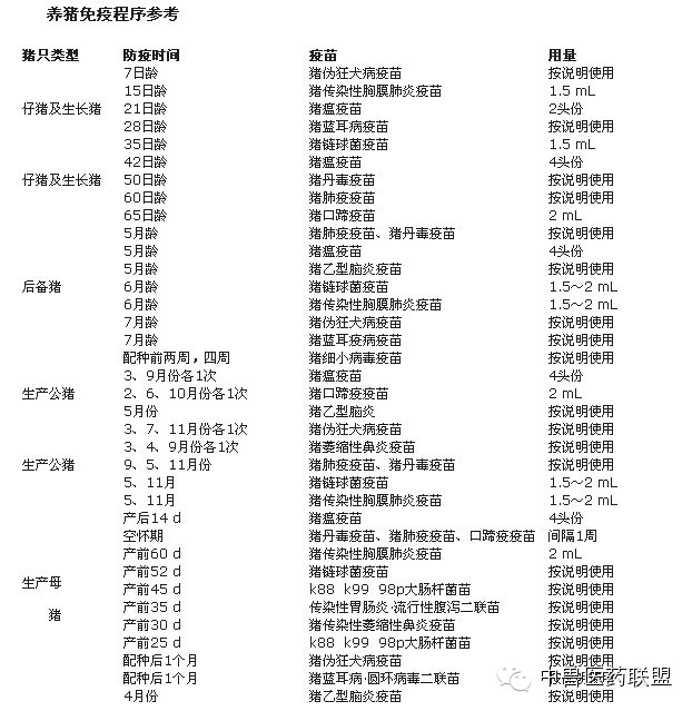
  7 猪的免疫程序

制定免疫程序时考虑到本地的疫病流行情况,猪种类、年龄、饲养水平、母源抗体水平、疫苗的性质、类型、免疫途径等各方面的因素。而且,免疫程序也不能固定不变,应根据应用的实际效果随时进行调整,血清学抗体监测是重要的参考依据。常见猪病的免疫程序,参考见下表。


8 影响疫苗免疫效果的因素

免疫应答是一种生物过程,受多种因素的影响。在接种疫苗的猪群中,不同个体的免疫应答程度都有差异,有的强一些,有的较弱,因而绝大数猪在接种疫苗后都能产生较强的免疫应答,但因个体差异,会有少数猪只应答能力差,因而在有强度感染时,不能抵抗攻击而发病。如果群体免疫力强,则不会发生流行,如果群抵抗力弱,则会发生较大的疾病流行。影响疫苗免疫效果因素有:遗传、营养状况、环境因素、疫苗质量、病原的血清型与变异、母源抗体、病原微生物之间干扰、免疫抑制等。

因此一定要在猪健康时注射疫苗。为什么有些猪场注射疫苗后抗体水平上不来或不整齐,除了疫苗本身的质量问题及运输、贮存、操作不当外,一个更重要的原因就是免疫抑制。对于处于免疫抑制的猪首先要解除免疫抑制,具体方法是:后备母猪或处于亚健康状态的母猪群,在做疫苗之前,饲料中加入“海乐康”1kg/t,“超能”500g/t,连用15d后再注射疫苗,并且在注射疫苗前后3d坚持使用“超能”。此方案可控制病毒,解除免疫抑制,增强免疫应答能力,同时具有抗应激作用,减轻疫苗应激反应,确保疫苗免疫效果。

  9 加强药物保健,提高猪群免疫力

猪群发病与否,与自身的免疫力息息相关。每当传染病流行时,为什么有的猪发病,有的猪不发病?同样发病的猪有的死亡了,而有的全愈了?同样的治疗方法,为什么有的猪好的快,有的猪好的慢呢?其原因只有一个,就是猪自身的抗病能力不同,抗病能力强的猪在传染病流行时可能不发病,即使发病也容易治好,有的甚至不治自愈。因为机体本身就具备健全的免疫功能,能识别并杀灭侵入体内的病原。特别是病毒性疾病,基本上没有特效药,最后的康复取决于自身的免疫力。所以,定期进行药物保健,提高猪群免疫力尤为重要。

  10 科学的药物防控方法

  1)种猪的药物保健程序

种猪是生产的基础,疾病的预防必须从种猪抓起,首先要培育一个健康的种猪群,才能产出健康的仔猪。种猪群的常规保健:所有后备公母猪、经产母猪、种公猪,每6个月保健一次,方案:“超能”(多功能免疫增强剂)500g/t,“海乐康”(细胞因子+中药)1kg/t,“富力泰”(柞蚕抗菌肽)1kg /t,连用15~20d。可有效控制病毒,清除体内毒素,解除免疫抑制,维持良好的健康水平,解决各种繁殖障碍,维持正常生产。所有后备公母猪、经产母猪、种公猪,每2个月保健一次,方案:“超能”(多功能免疫增强剂)500g/t,“海乐康”(细胞因子+中药)1kg/t,“替乐加”( 替米考星微囊复合制剂)500g/t,连用7~14d。如果母猪群健康状况不够理想,存在“五体”(附红细胞体、弓形体、衣原体、支原体、螺旋体)感染,首次调整猪群时,可在上述方案基础上增加“海强力”1kg/t,连用5~7d,主要是控制“五体感染”。

母猪产前3d~产后7d:每天喂给“乐它健”(恩诺沙星复方微囊制剂)或“替乐加”(替米考星微囊制剂)5g,“海乐通”5g,“超能”3~5 g。主要功效是防治母猪产后子宫内膜炎、阴道炎及乳房炎等产后感染问题,提高泌乳量,增加采食量,促进产后恢复,预防仔猪早期细菌性腹泻和呼吸道疾病。

哺乳仔猪保健:预防新生仔猪病毒性疾病,生后1、4日龄各注射“安特威”0.5mL/头。有效预防新生仔猪流行性腹泻、传染性胃肠炎、轮状病毒腹泻、蓝耳病、伪狂犬病等病毒性疾病,提高仔猪免疫功能,提高仔猪成活率。从教槽料起用“富力泰+超能”,一直用到转保育后10d,用量:“富力泰” 1g/头/d,“超能” 0.5g/头/d,或从仔猪补水开始到断奶后10d,在饮水中加超能100g,富尔泰200mL兑100kg水,可起到调解肠道微生物区系,促进消化性细菌的繁殖,促进肠绒毛的生长,提高消化吸收能力,排除肠道毒素,全面提高肠道免疫功能,提高采食量,促进生长发育,仔猪强壮,抗病能力强,同时可降低料肉比。

  2)育肥猪的药物保健程序

新购或断奶育肥猪预防保健推荐程序(海纳川吉祥三宝30d预防理念)

(1)新购或断奶仔猪刚进圏后:在100kg饮中加100g超能,100mL富尔泰或口服补液盐,用7~10d。饲料中加:海乐康+乐它健各100g拌100kg料,干喂,用7d。若颗粒料,粉碎后加药拌均匀,让猪只自由采食7d。用药期间可打猪瘟疫苗。

(2)过30d饲料中加超能+海乐康+乐它健各100g拌100kg料用3d,3d后各100g拌200kg料再用4d,一个疗程共7d。

热门猪病防治/ Experience in hot