超声波检查是运用超声波的物理特性及动物体的声学特性,对动物体的组织器官形态结构与功能状态作出判断的一种非创伤性检查法。该方法具有操作简便,可多次重复,能及时获得…
一、一般情况(一)品种名称汉中麻鸭。该品种已列入《陕西省家畜家禽品种志》[1](1988)和《秦巴山区家畜家禽及经济动物品种志》[2](1990)。属蛋肉兼用型。(二)中心产区及分…
在治疗羊病时,合理用药,可促使疾病早期痊愈,否则会拖延病程,浪费药品,甚或导致死亡。用药中存在问题较多,现提出几个常见的问题,以引起重视。1.羊用药剂量比例羊不同…
收购原料奶是指从正常饲养的、无传染病和乳房炎的健康母牛乳房内挤出的奶,收购前要求从感官指标、理化指标、微生物指标等做抽样检验,符合要求的才能使用。1.奶样的采集(…
1.场址选择与天然隔离区鸡场应建在地势高燥、背风向阳的地方,远离沼泽湖泊等低洼处,避开山坳谷底,通风良好,南北走向。地面平坦或稍有坡度,排水便利。地形开阔平整。为…
1.母牛的生殖器官构造 具体见图5.1。图5.1 母牛生殖器官位置关系(右侧)1.卵巢 2.输卵管 3.子宫角 4.子宫体 5.膀胱 6.子宫颈管 7.子宫颈阴道部 8.阴道 9.阴门 10.…
1.场址选择在寒冷地区,严寒常使许多种鸽终止繁殖,结果导致每对亲鸽一年少产2只或2只以上仔鸽。因此最好选择冬季舍内温度不低于5℃的地方建场。在炎热地区,夏季的酷热,…
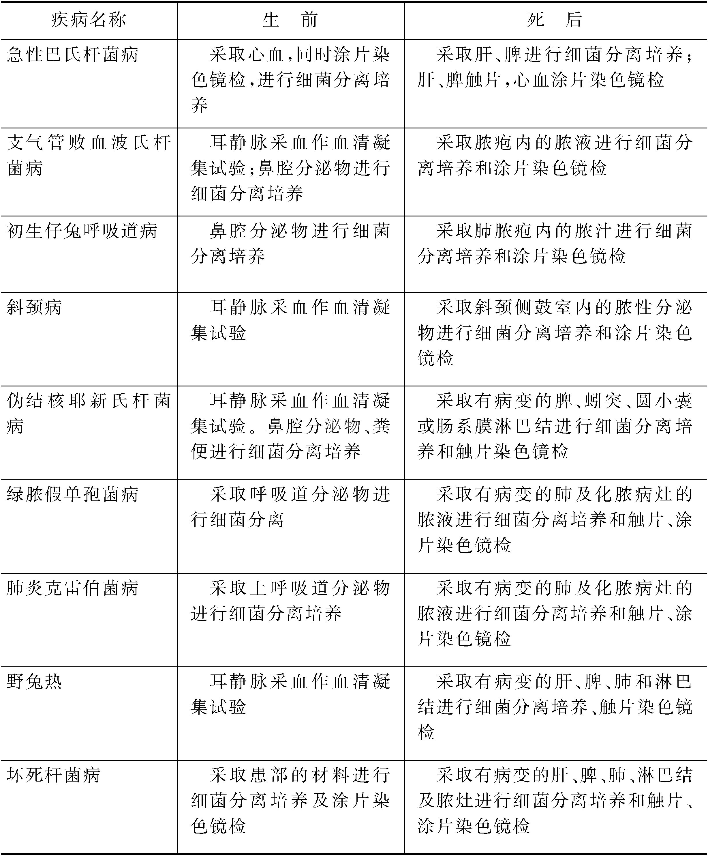
1.检查方法(1)体况和营养检查:体况和营养是长毛兔健康与否的重要标志,也是平时饲养管理好坏及疾病过程的具体表现。以手触摸长毛兔的脊椎骨,背肉丰厚,脊椎骨不易分辨,…
鸡沙门杆菌病是指由沙门杆菌属中的某一种或多种沙门杆菌引起的急性或慢性疾病的总称。依病原体的抗原结构不同分为三个可以互相区分的疫病。由鸡白痢沙门杆菌引起的疾病称鸡…
一、一般情况(一)品种名称略阳鸡。又名略阳乌鸡、略阳乌骨鸡,俗称黑河乌鸡。1959年,陕西省畜牧兽医研究所对略阳鸡作了调查,定名为略阳鸡;1982年4月正式命名为略阳鸡[1…
记住我的登录 忘记密码?
登录
我已阅读用户协议及版权声明
注册